2025年11月12日,科睿唯安(Clarivate)发布2025年度“全球高被引科学家”(Highly Cited Researchers)榜单,该榜单旨在表彰在各自研究领域产生重大广泛学术影响的全球顶尖科研人员。
一、2025年度榜单概况
1.全球概况
2025年度共有6,868名(7,131人次1)科学家入选。美国入选人次自2018年以来持续下降,中国内地入选人次数再次大幅增加。
在学科分布方面,跨学科领域的全球高被引科学家最多,共有3,569人次。其余21个ESI学科中,共有3,562人次入选,排名前三的学科领域分别是临床医学(379人次)、生物学与生物化学(314人次)、社会科学(260人次);且2025年数学学科回归(2023年和2024年榜单未列数学学科)。
表1 2025年全球高被引科学家上榜人次TOP10国家/地区

表2 2025年全球高被引科学家上榜人次TOP10机构

1一些杰出科学家同时入选多个ESI学科:227人入选两个学科,31人入选三个或以上学科。
2.国内概况
中国内地共有1,406人次入选,分布在跨学科领域(862人次,占全球24.15%)和19个2ESI学科(544人次,占全球15.27%)。
中国内地高校入选方面,清华大学位居首位(92人次),浙江大学(57人次)、北京大学(46人次)、上海交通大学(40人次)和武汉大学(29人次)等高校紧随其后。
表3 2025年中国内地高校高被引科学家上榜人次TOP10机构

2神经科学与行为学、空间科学未有中国内地学者入选。
3.我校概况
2025年,我校(按第一机构)共有40人次(39人)入选,较2024年(33人次)增加7人次,入选总数继续保持全国高校前列。上榜学者分布在跨学科领域(23人次)和11个ESI学科(17人次)。其中,我校学者首次入选社会科学领域。
表4 2025年我校高被引科学家学科领域分布情况

二、方法论
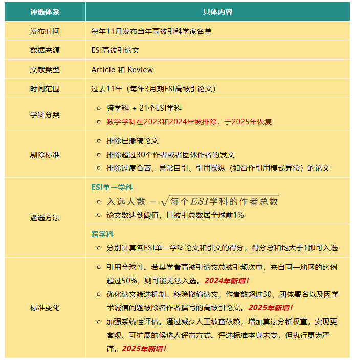
2025年“全球高被引科学家”评选方法持续变化,除常规定量规则外,增加更多定性因素,主要涉及高被引论文筛选、现有遴选标准应用等调整。
2025年评选方法调整影响各学科领域。相比去年,21个ESI学科类别中,有12个学科入选人数下降,尤以生命科学与医学、自然科学领域为显著。
表5 2025年度评选方法

数据来源:
科睿唯安全球高被引科学家https://clarivate.com/highly-cited-researchers/
三、讲座通知
欢迎参加上海交通大学图书馆于11月20日举办的《2025年“全球高被引科学家”榜单及方法论解读》讲座培训,帮助您全景、多维、深度解锁学术影响力密码!

立即扫码报名!

作者:图书馆研究支持中心